你提供的照片可能用于改善必应图片处理服务。
隐私政策
|
使用条款
无法使用此链接。检查链接是否以 "http://" 或 "https://" 开头,然后重试。
无法处理此搜索。请尝试其他图像或关键字。
试用视觉搜索
使用图像搜索、识别对象和文本、翻译或解决问题
将一个或多个图像拖到此处,
上传图像
或
打开相机
将图像放到此处以开始搜索
要使用可视化搜索,请在浏览器中启用相机
English
全部
搜索
图片
灵感
创建
集合
视频
地图
资讯
更多
购物
航班
旅游
笔记本
自动播放所有 GIF
在这里更改自动播放及其他图像设置
自动播放所有 GIF
拨动开关以打开
自动播放 GIF
图片尺寸
全部
小
中
大
特大
至少... *
自定义宽度
x
自定义高度
像素
请为宽度和高度输入一个数字
颜色
全部
仅限颜色
黑白
类型
全部
照片
剪贴画
素描
动画 GIF
透明
版式
全部
方形
横版
高
人物
全部
仅脸部
半身像
日期
全部
过去 24 小时
过去一周
过去一个月
去年
授权
全部
所有创作共用
公共领域
免费分享和使用
在商业上免费分享和使用
免费修改、分享和使用
在商业上免费修改、分享和使用
详细了解
清除筛选条件
安全搜索:
中等
严格
中等(默认)
关闭
筛选器
300×235
baeldung.com
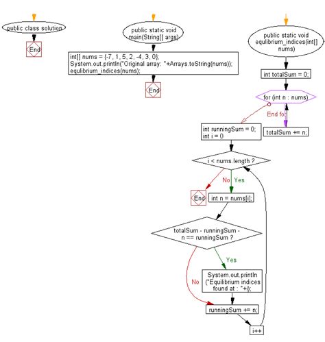
Find the Equilibrium Indexes of an Array in Java | Baeldung
400×315
baeldung.com
Find the Equilibrium Indexes of an Array in Java | Baeldung
1200×628
baeldung.com
Find the Equilibrium Indexes of an Array in Java | Baeldung
300×235
baeldung.com
Find the Equilibrium Indexes of an Array in Java | Baeldung
50×50
baeldung.com
Find the Equilibrium Ind…
300×235
baeldung.com
Find the Equilibrium Indexes of an Array in Ja…
1174×664
hellokoding.com
Array Data Structure Tutorial with Java Examples
1000×944
geeksforgeeks.org
Java Program for Equilibrium index of a…
1280×720
kamleshsingad.com
Equilibrium Index of an Array Problem | LeetCode Solution in Java
700×309
chegg.com
Solved Given an array of integers, find the equilibrium | Chegg.com
1280×642
favtutor.com
Find Equilibrium Index of an Array (with code)
785×400
favtutor.com
Find Equilibrium Index of an Array (with code)
497×284
favtutor.com
Find Equilibrium Index of an Array (with code)
200×200
geeksforgeeks.org
Equilibrium index of an array - Geeksfor…
739×651
chegg.com
Solved 1. Write a Java program to find the equilibriu…
800×400
techgeekbuzz.com
Find equilibrium index of the array
397×350
webslikos.weebly.com
Java array - webslikos
1200×700
naukri.com
Equilibrium Index of an Array - Naukri Code 360
864×406
techvidvan.com
Data Structure in Java - A Complete Guide for Linear & Non-Linear Data Structures - TechVidvan
1200×700
codingninjas.com
Java Array Indexof - Coding Ninjas
848×446
hindicodingcommunity.com
Equilibrium Point in the Array
695×732
w3resource.com
Java - Find the equilibrium indic…
1055×1598
w3resource.com
Java - Find the maximum and …
1024×576
btechgeeks.com
Equilibrium index java - Java Program to Find Equilibrium Indices from a Gi…
1200×675
medium.com
Java: How to Find Equilibrium Point in Array | by Dummy Skiller | Medium
373×241
Stack Overflow
c# - How does an equilibrium index of an array work? - Stack …
768×576
studylib.net
Java Array Review: 1-Dimensional Arrays
1280×720
compsci.rocks
What is the algorithm to find the largest or smallest value in a Java array?
1701×920
scaler.com
Java Arrays - Scaler Topics
791×294
enjoyalgorithms.com
Equilibrium Index of an Array
610×448
logicgrimoire.wordpress.com
Finding the Equilibrium Index of an Array – the logic grimoire
772×591
taranpreetsingh7172.medium.com
Finding the Equilibrium Index in an Array Using PHP | by Tara…
1200×675
medium.com
Find equilibrium index of an array | by Navtosh | EnjoyAlgorithms | Medium
180×234
coursehero.com
Implementing Array-Based Qu…
600×290
researchgate.net
Equilibrium index of neural network. | Download Scientific Diagram
某些结果已被隐藏,因为你可能无法访问这些结果。
显示无法访问的结果
报告不当内容
请选择下列任一选项。
无关
低俗内容
成人
儿童性侵犯
反馈