你提供的照片可能用于改善必应图片处理服务。
隐私政策
|
使用条款
无法使用此链接。检查链接是否以 "http://" 或 "https://" 开头,然后重试。
无法处理此搜索。请尝试其他图像或关键字。
试用视觉搜索
使用图像搜索、识别对象和文本、翻译或解决问题
将一个或多个图像拖到此处,
上传图像
或
打开相机
将图像放到此处以开始搜索
要使用可视化搜索,请在浏览器中启用相机
English
全部
搜索
图片
灵感
创建
集合
视频
地图
资讯
更多
购物
航班
旅游
笔记本
自动播放所有 GIF
在这里更改自动播放及其他图像设置
自动播放所有 GIF
拨动开关以打开
自动播放 GIF
图片尺寸
全部
小
中
大
特大
至少... *
自定义宽度
x
自定义高度
像素
请为宽度和高度输入一个数字
颜色
全部
仅限颜色
黑白
类型
全部
照片
剪贴画
素描
动画 GIF
透明
版式
全部
方形
横版
高
人物
全部
仅脸部
半身像
日期
全部
过去 24 小时
过去一周
过去一个月
去年
授权
全部
所有创作共用
公共领域
免费分享和使用
在商业上免费分享和使用
免费修改、分享和使用
在商业上免费修改、分享和使用
详细了解
清除筛选条件
安全搜索:
中等
严格
中等(默认)
关闭
筛选器
1440×539
Princeton University
Princeton University Public Lectures
1175×450
Princeton University
Home | Math
1175×450
Princeton University
Home | Math
720×565
Princeton University
Home | Math
1175×450
Princeton University
Home | Math
750×422
Princeton University
Public Lectures | Princeton University Public Lectures
640×480
web.math.princeton.edu
Princeton Mathematics Department Faculty, around 1953
200×125
Princeton University
Mathematics Department - Princeton University
1440×540
Princeton University
Philosophy
600×375
Princeton University
Components – Princeton University Preparatory Program
295×418
Princeton University Press
Catalogs | Princeton University Press
261×382
handwiki.org
Princeton Lectures in An…
2164×1134
velog.io
[프린스턴 수학 안내서] I. 입문 (작성 중)
1650×1275
linkedin.com
Princeton Math & Science Academy, LLC | LinkedIn
916×1300
Princeton University Press
Mathematics | Princeton University Press
339×480
issuu.com
Mathematics 2022 by Princet…
777×423
accessify.com
Access annals.math.princeton.edu. Annals of Mathematics | Annals of Mathematics, J…
918×1492
issuu
Mathematics 2020 by Princ…
800×1236
Princeton University Press
The Princeton Companion to …
863×575
discovery.princeton.edu
The future of Princeton mathematics – Discovery: Resea…
1025×613
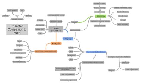
coggle.it
Princeton Companion to Math, Main "Branches", Four Important…
1500×2318
Princeton University Press
The Princeton Companion to …
960×540
Princeton University
Pioneering Princeton mathematician Elias Stein dies
640×640
math3ma.com
Good Reads: The Princeton Companion to Mathematics
2401×3003
Princeton University Press
The Princeton Companion to Math…
1500×2318
Princeton University Press
The Princeton Companion to …
400×516
yumpu.com
news@math.princ…
1200×630
press.princeton.edu
The Princeton Companion to Mathematics | Princeton University Press
382×500
indiamart.com
The Princeton Review Math Wor…
2332×1548
Princeton University
Mathematics | Princeton University
350×530
booksrun.com
Paris-Princeton Lectures on M…
600×906
press.princeton.edu
The Mathematical …
1200×600
github.com
GitHub - andyliumathematics/princeton-calculus: 普林斯顿微积分读本(修订版)python实现
720×223
pwb.princeton.edu
Princeton’s mathematicians explore the science of patterns | Princeton Weekly Bulletin
920×1150
mathematicbooks.com
The Princeton Companion to Mathematics – Mathematics …
某些结果已被隐藏,因为你可能无法访问这些结果。
显示无法访问的结果
报告不当内容
请选择下列任一选项。
无关
低俗内容
成人
儿童性侵犯
反馈