你提供的照片可能用于改善必应图片处理服务。
隐私政策
|
使用条款
无法使用此链接。检查链接是否以 "http://" 或 "https://" 开头,然后重试。
无法处理此搜索。请尝试其他图像或关键字。
试用视觉搜索
使用图像搜索、识别对象和文本、翻译或解决问题
将一个或多个图像拖到此处,
上传图像
或
打开相机
将图像放到此处以开始搜索
要使用可视化搜索,请在浏览器中启用相机
English
全部
搜索
图片
灵感
创建
集合
视频
地图
资讯
更多
购物
航班
旅游
笔记本
自动播放所有 GIF
在这里更改自动播放及其他图像设置
自动播放所有 GIF
拨动开关以打开
自动播放 GIF
图片尺寸
全部
小
中
大
特大
至少... *
自定义宽度
x
自定义高度
像素
请为宽度和高度输入一个数字
颜色
全部
仅限颜色
黑白
类型
全部
照片
剪贴画
素描
动画 GIF
透明
版式
全部
方形
横版
高
人物
全部
仅脸部
半身像
日期
全部
过去 24 小时
过去一周
过去一个月
去年
授权
全部
所有创作共用
公共领域
免费分享和使用
在商业上免费分享和使用
免费修改、分享和使用
在商业上免费修改、分享和使用
详细了解
清除筛选条件
安全搜索:
中等
严格
中等(默认)
关闭
筛选器
768×1024
scribd.com
Multimedia Projects and Its Stages | …
768×1024
scribd.com
Development of Multimedia Proje…
768×1024
scribd.com
EXAMPLE OF MULTIMEDIA PR…
363×365
flemingmultimedia.com
Successful Multimedia Projects
768×1024
scribd.com
Chapter07 Development of …
2000×1304
examplesweb.net
Multimedia Projects Examples for Engagement
300×300
lonestarvoices.blogspot.com
Lone Star Voices: Revisiting MultiMedia Projects
700×441
academiccollegeprojects.com
Elements-of-Multimedia-Projects | Academic College Projects
404×316
behance.net
Multimedia Student Projects :: Photos, videos, logos, illustrations and branding :: Behance
310×400
www.goodreads.com
Multimedia Projects in Education: Designing…
1280×720
ar.inspiredpencil.com
Multimedia Art Projects
2240×1260
ar.inspiredpencil.com
Multimedia Art Projects
3000×2250
ar.inspiredpencil.com
Multimedia Art Projects
1920×1080
blog.tcea.org
Multimedia Projects Made Easy: Multimedia Tools for Educators – TCE…
1600×1600
trgmultimedia.com
10 Important Color Facts for Multimedia Projects | TRG M…
1600×1600
trgmultimedia.com
10 Important Color Facts for Multimedia Projects | TRG M…
1024×1024
americanprofessionguide.com
Collaborating in Multimedia Art Projects
1024×956
meprojectschennai.co.in
2024 Multimedia Projects Chennai | 2025 Multimedia Projects Che…
568×735
bloomsbury.com
Multimedia Projects in Education: Designing…
845×795
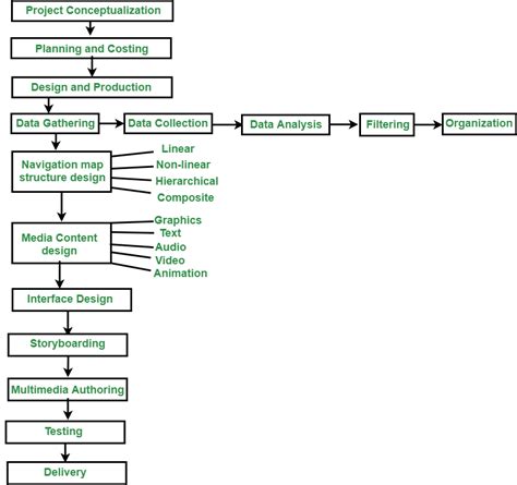
geeksforgeeks.org
Multimedia Projects and its Stages - GeeksforGeeks
1024×768
SlideServe
PPT - Introduction to Multimedia Projects PowerPoint Presentation, free download - ID:2…
1024×768
SlideServe
PPT - Introduction to Multimedia Projects PowerPoint Presentation, fr…
1024×768
SlideServe
PPT - Introduction to Multimedia Projects PowerPoint Presentation, fr…
1024×768
SlideServe
PPT - Introduction to Multimedia Projects PowerPoint Presentati…
2880×1620
www.edutopia.org
Multimedia Research Projects Promote Authentic Learning | Edutopia
720×540
SlideServe
PPT - Introduction to Multimedia Projects PowerPoint Presentati…
640×360
slideshare.net
Creating multimedia projects | PPT
1620×1215
studypool.com
SOLUTION: Stages of multimedia projects - Studypool
2480×3508
programmingmultimedia.wordpress.com
Programming Multimedia | Cre…
1200×675
uni-jena.de
Multimedia projects
1035×582
The Daily Beast
Our 10 Favorite Multimedia Projects of 2013
2560×1920
voguefashioninstitute.com
Enhancing Multimedia Projects with Sound Design | Vogue Instit…
1280×720
linkedin.com
How to Collaborate on Multimedia Projects Effectively
350×233
www.teacherspayteachers.com
Multimedia & Digital Art Mini Projects by Class Bloom | TPT
2000×1333
freepik.com
Premium Vector | Several individuals working together on multimedia proje…
某些结果已被隐藏,因为你可能无法访问这些结果。
显示无法访问的结果
报告不当内容
请选择下列任一选项。
无关
低俗内容
成人
儿童性侵犯
反馈